Administration
- Principal's Desk
- Governing Body
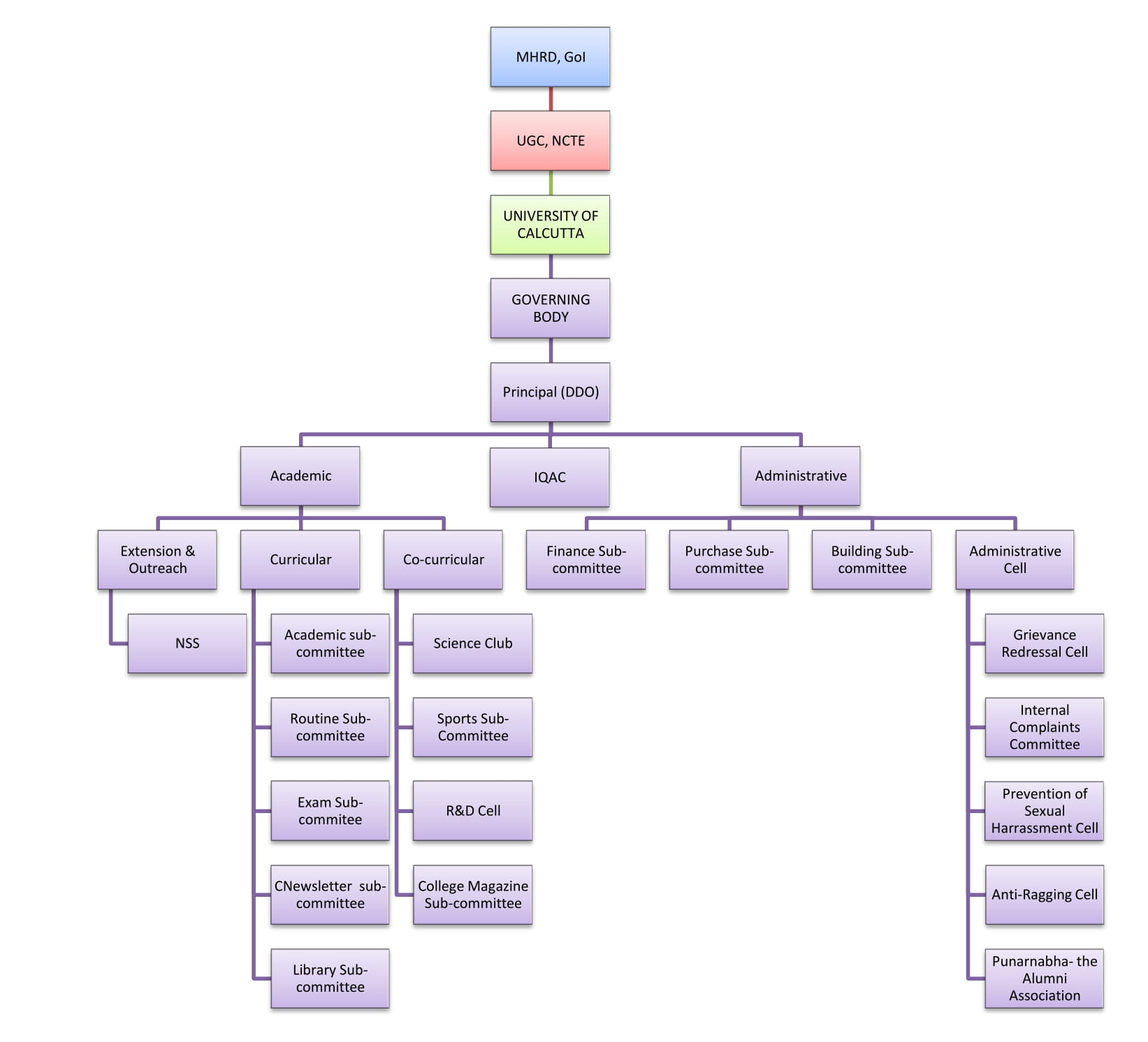
- Administrative Structure
- Institutional Committee
- Code of Conduct
- Teachers Council
- Hostel Administration
- General Infrastructure
- Grievance Redressal Cell
- Minority SC ST OBC Cell
- Anti Ragging Cell
- Awards and Certificate
- Career Counseling Cell
- Sub Committees
- Psychological Councelling Cell
- Internal Complaint Committee (ICC)
